Terms of ServicePrivacy PolicySecurity PolicyLegal InformationCommunity GuidelinesSitemapsCookie Settings
2026 Copyright © Liquidity Finder Ltd. All rights reserved.
Liquidity Finder Ltd is incorporated in England and Wales, company number 10610740, registered address 167-169 Great Portland Street, Fifth Floor, London W1W 5PF, United Kingdom.
The Forex & FX Trading Landscape in India
Published on Jan 18, 2026
Updated on Mar 7, 2026

Forex trading, or FX trading, is just buying and selling foreign currencies. People do it for many reasons, but the main one is to make a profit from the changing values of those currencies. You might hear a lot about it, especially with the internet making it seem like anyone can trade from anywhere.
In India, the story is a bit different. You can trade forex, but there are strict rules you have to follow. It’s not a free-for-all. Many people get into trouble because they don’t understand these rules.
This guide will walk you through how forex trading actually works in India. We’ll cover what’s legal, who the main players are, how you can get started safely, and what you need to know about things like risk and taxes. It’s a detailed look, meant for anyone who wants to understand the topic without the usual hype.
Part 1: The Rules of the Game - Legal Framework
Before you even think about trading, you need to understand the legal side of things. This is the most important part, and it's where most people make mistakes.
Is Forex Trading Legal in India? Yes, but with conditions.
The short answer is yes, forex trading is legal in India. But it's a very conditional "yes". The rules are set by two main bodies: The Reserve Bank of India (RBI) and the Securities and Exchange Board of India (SEBI).
Here’s the single most important rule: You can only trade currency pairs that include the Indian Rupee (INR) on domestic exchanges.
These trades must happen on a recognized Indian stock exchange, like the NSE or BSE. You can't just sign up on a random international website and start trading pairs like Euro/US Dollar (EUR/USD) or British Pound/Japanese Yen (GBP/JPY). That is illegal.
Why? It comes down to a law called the Foreign Exchange Management Act (FEMA). This law controls how foreign currency moves in and out of India. Sending money to an overseas broker for trading non-INR pairs is a violation of FEMA. The RBI has issued many warnings about this. People who use these platforms can face serious legal action and penalties.
A common point of confusion is the Liberalised Remittance Scheme (LRS), which allows Indians to send a certain amount of money abroad each year. The RBI has explicitly stated that the LRS cannot be used for speculative forex trading on overseas platforms. We'll discuss a legal way to use LRS later in the guide.
The Scale of the Market: Global vs. India
To give you an idea of the size of the forex market, it's helpful to compare the global numbers with the Indian market. The global forex market is the largest financial market in the world.
| Market | Average Daily Trading Volume (Approx.) | Data Source |
|---|---|---|
| Global Forex Market | $7.5 Trillion USD | Bank for International Settlements (BIS) Survey 2022 |
| Indian Currency Derivatives | ₹50,000 - ₹70,000 Crores (approx. $6-8 Billion USD) | National Stock Exchange (NSE) Data |
Table: The Scale of the Market: Global FX Trading vs. FX Trading in India, Source: www.liquidityfinder.com
As you can see, the legal, exchange-traded currency market in India is just a tiny fraction of the global market. This is one reason some people are tempted by illegal overseas platforms that offer access to the larger market, but doing so comes with huge risks.
What You Can Legally Trade (On Domestic Exchanges)
So, what are you allowed to trade? Only currency derivatives (Futures and Options) that have the INR as one of the currencies. The approved pairs are:
- US Dollar / Indian Rupee (USD/INR)
- Euro / Indian Rupee (EUR/INR)
- Great British Pound / Indian Rupee (GBP/INR)
- Japanese Yen / Indian Rupee (JPY/INR)
There are also a few approved cross-currency pairs (like EUR/USD, GBP/USD, and USD/JPY), but these also have to be traded on Indian exchanges. The volume for these is much lower compared to the INR pairs.
Where You Can Legally Trade
You can't trade these pairs just anywhere. The trading has to happen on exchanges that are regulated by SEBI. The main ones are:
- National Stock Exchange (NSE)
- Bombay Stock Exchange (BSE)
- Metropolitan Stock Exchange of India (MSEI)
To trade on these exchanges, you need an account with a stockbroker that is registered with SEBI. You can’t deal with the exchange directly.
RBI's Alert List: Platforms to Avoid
The RBI regularly publishes an "Alert List" of entities that are not authorized to deal in forex in India. Using them is illegal and you could lose all your money with no recourse. The following is a comprehensive list based on the RBI's alerts. You should always check the RBI's official website for the most current information.
| Platform Name & URL | Platform Name & URL | Platform Name & URL |
|---|---|---|
| Alpari (alpari.com) | Anyfx (anyfx.in) | Ava Trade (avatrade.com) |
| Binomo (binomoidr.com/in) | eToro (etoro.com) | Exness (exness.com) |
| Expert Option (expertoption.com) | FBS (fbs.com) | FinFxPro (finfxpro.com) |
| Forex.com (forex.com) | Forex4money (forex4money.com) | Foxorex (foxorex.com) |
| FTMO (ftmo.com/en) | FVP Trade (fvpt-uk.com) | FXPrimus (fxprimus.com) |
| FX Street (fxstreet.com) | FXCM (fxcm.com) | FxNice (fx-nice.net) |
| FXTM (forextime.com) | HotForex / HFM (hotforex.com) | ibell Markets (ibellmarkets.com) |
| IC Markets (icmarkets.com) | iFOREX (iforex.in) | IG Markets (ig.com) |
| IQ Option (iq-option.com) | NTS Forex (ntstradingrobot.com) | OctaFX (octafx.com) |
| Olymp Trade (olymptrade.com) | TD Ameritrade (tdameritrade.com) | TP Global FX (tpglobalfx.com) |
| Trade Sight FX (tradesightfx.co.in) | Urban Forex (urbanforex.com) | XM (xm.com) |
| XTB (xtb.com) | Quotex (quotex.com) | FX Western (fxwestern.com) |
| Pocket Option (pocketoption.com) | Tickmill (tickmill.com) | Cabana Capitals (cabanacapitals.com) |
| Vantage Markets (vantagemarkets.com) | VT Markets (vtmarkets.com) | Iron Fx (ironfx.com) |
| Infinox (infinox.com) | BD Swiss (global.bdswiss.com) | FP Markets (fpmarkets.com) |
| MetaTrader 4 (metatrader4.com) | MetaTrader 5 (metatrader5.com) | Pepperstone (pepperstone.com) |
| QFX Markets (qfxmarkets.com) | 2WinTrade (2wintrade.com) | Guru Trade7 (gurutrade7.com) |
| Bric Trade (brictrade.com) | Rubik Trade (rubiktrade.com) | Dream Trade (App) |
| Mini Trade (App) | Trust Trade (App) | Admiral Market (admiralmarkets.com) |
| BlackBull (blackbull.com) | Easy Markets (easymarkets.com) | Enclave FX (enclavefx.com) |
| Finowiz Fintech (finowiz.com) | FX SmartBull (fxsmartbull.com) | Fx Tray Market (fxtray.com) |
| Forex4you (forex4you.com) | GoDo FX (godofx.com) | Growing Capital (growingcapital.uk) |
| HYCM Capital (hycm.com) | JGCFX (jgcfx.com) | Just Markets (justmarkets.com) |
| PU Prime (in.puprime.com) | Real Gold Capital (realgoldcapitals.com) | TNFX (tnfx.co) |
| Ya Markets (yamarkets.com) | Gate Trade (App) | Ranger Capital (rangercapital.net) |
| TDFX (tdfx.exchange) | Inefex (inefex.com/international) | YorkerFX (yorkermarkets.com) |
| Growline (grow-line.org) | Think Markets (thinkmarkets.com) | Smart Prop Trader (smartproptrader.com) |
| FundedNext (fundednext.com) | Weltrade (weltrade.com) | FreshForex (freshforex.com) |
| FX Road (fxroad.com) | DBG Markets (dbgmarketsglobal.com) | Plusonetrade (plusonetrade.com) |
Table: List of banned FX/ CFDs brokers and platforms in India, Source: Reserve Bank of India
The above list is as of October 3rd, 2025. For the latest official list from RBI, please visit: https://rbi.org.in/scripts/bs_viewcontent.aspx?Id=4235
How many people use these banned platforms?
There is no official data on how many Indians use these illegal platforms. Because the activity is unregulated, it's impossible to track accurately. However, based on the RBI's repeated warnings and the advertising spend of these companies in India, the number is believed to be significant. Many people are unaware of the rules or are lured in by the promise of easy money. It is a high-risk activity that can lead to major financial and legal problems.
Part 2: The Players - Brokers and Exchanges
Once you understand the rules, the next step is to know the players involved. Your main point of contact will be a legal, SEBI-registered broker.
Choosing the Right Broker (Domestic)
A broker gives you the platform and the tools to trade on the exchanges. Here’s what you should look for:
1) SEBI Registration: This is non-negotiable.
2) Brokerage Fees: Most discount brokers charge a flat fee.
3) Trading Platform: It should be easy to use, fast, and stable.
4) Customer Support: You need help quickly when things go wrong.
5) Educational Resources: Good brokers often provide learning materials.
Major Stock Brokers for Currency Trading in India
Here’s a comparison of some of the most popular, legal brokers for trading INR pairs:
| Broker | Type | Key Features | Pros | Cons | Official URL |
|---|---|---|---|---|---|
| Zerodha | Discount | Kite trading platform, very low brokerage. | Excellent platform, huge user base, transparent pricing. | Customer support can be slow during peak hours. | https://zerodha.com/ |
| Upstox | Discount | Pro Web and Mobile platforms, good charts. | Fast account opening, good for technical traders. | Higher charges for call and trade services. | https://upstox.com/ |
| Angel One | Full-service to Discount | ARQ Prime advisory, flat brokerage plan. | Offers research and advice, good for beginners. | Platform can seem complex to some new users. | https://www.angelone.in/ |
| 5paisa | Discount | Low-cost subscription plans for reduced brokerage. | Can be very cheap with subscription packs. | Some users have reported platform stability issues. | https://www.5paisa.com/ |
| ICICI Direct | Full-service (Bank-based) | 3-in-1 account (Bank, Demat, Trading). | Seamless fund transfers, trusted brand name. | Brokerage fees are much higher than discount brokers. | https://www.icicidirect.com/ |
Table: There are relatively few prominent Indian Brokers facilitating FX trading in the legal framework, Source: www.liquidityfinder.com
Part 3: The How-To - Getting Started
If you've understood the rules and have an idea of which broker you want to use, here’s how you can get started, step-by-step.

Image: Journey to trading FX in India - the current legal scenario. Source: www.liquidityfinder.com
Part 4: Tools of the Trade - Analysis and Strategy
Successful trading isn't about guessing. It's about analysis.
Fundamental Analysis
This involves looking at a country's economy: interest rates, inflation, GDP, etc., to predict currency movements.
Technical Analysis
This involves studying price charts and using tools like candlestick patterns, support/resistance, and indicators (RSI, MACD) to identify trading opportunities.
Popular Trading Platforms and Tools
- TradingView: The most popular charting platform in the world. https://www.tradingview.com/
- Sensibull: A great platform for analyzing options strategies. https://sensibull.com/
Risk Management: This is The Most Important Part
- Use a Stop-Loss: An automatic sell order to limit your losses.
- Position Sizing: Don't risk more than 1-2% of your capital on one trade.
- Understand Leverage: It magnifies both profits and losses. Use it carefully.
Part 5: The Money Side - Taxes and Costs
Profits from currency derivatives are treated as business income, not capital gains. You add the profit to your total income and pay tax according to your slab. You can also deduct expenses and carry forward losses. It's best to consult a chartered accountant.
Part 6: The Future of FX Trading in India
The currency trading landscape in India is constantly evolving, with regulators cracking down on illegal platforms and more retail traders entering the legal market. Expect more regulation, better technology, and a greater need for financial education.
Part 7: A Legal Gateway for Global Pairs - GIFT City
So, what if you want to legally trade global pairs like EUR/USD or gold in dollars? For a long time, this was not possible for Indian retail traders. Now, there is a legal way through GIFT City.
What is GIFT City?
GIFT City in Gujarat is India's first International Financial Services Centre (IFSC). Think of it as a special economic zone for financial services, with its own regulator, the International Financial Services Centres Authority (IFSCA). This allows it to offer products and services, like global forex pairs, that are not available in the domestic market.
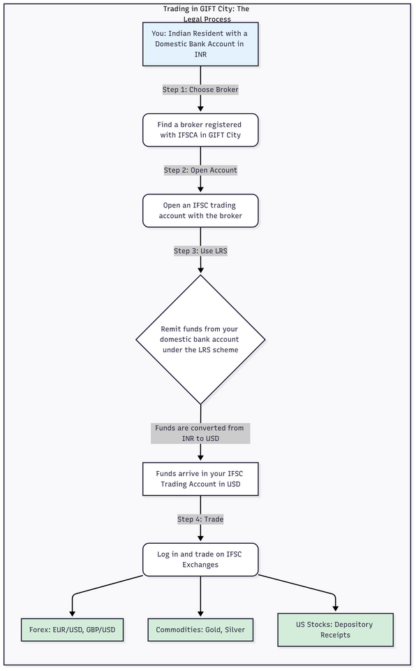
How Can Indian Residents Trade FX There?
The RBI has specifically allowed Indian retail individuals to use the Liberalised Remittance Scheme (LRS) for investing in securities in GIFT City. This is a crucial exception. You can legally fund an account with an IFSC-registered broker to trade global markets.
Here’s a flowchart showing the process:

Image: Trading in GIFT City - The legal process, Source: www.liquidityfinder.com
Major Brokers Registered in GIFT City (IFSCA)
Many prominent Indian brokers have set up subsidiaries in GIFT City to offer these international trading services. Here are a few:
| Broker | Key Features for IFSC Trading | Pros | Cons | Official IFSC URL |
|---|---|---|---|---|
| HDFC Sky | Part of HDFC Securities. Offers trading in US stocks, ETFs, and global derivatives. | Backed by a major bank, trusted brand. | May have higher remittance costs compared to others. | https://www.hdfcsky.com/ |
| Motilal Oswal | Offers a wide range of global products, including stocks, ETFs, and commodities. | Strong research and advisory support. | Platform might be more suited for investors than active traders. | https://www.motilaloswal.com/ifsc-account |
| Geojit | Provides access to global markets with a focus on investment products. | Established broker with a long history. | User interface may not be as modern as newer platforms. | https://www.geojit.com/ifsc |
| Anand Rathi | Offers personalized services and access to a wide variety of global securities. | Caters to high-net-worth individuals and serious traders. | Minimum deposit requirements might be higher. | https://www.rathi.com/ifsc |
Final Thoughts
Trading forex in India can be a good way to diversify your portfolio. But it's not a simple path to riches. It's a serious activity that requires you to follow the rules, get educated, and manage your risk carefully.
If you stick to the legal paths—using a SEBI-registered broker for INR pairs on domestic exchanges, or an IFSCA-registered broker for global pairs through GIFT City—you are operating in a safe and regulated environment. Anything else is a risk that is simply not worth taking.
Author
|
|
Navneet Giri - Navneet is a professional quantitative trader with extensive experience in derivatives trading across major global exchanges and financial markets, including cryptocurrencies. He employs market-making strategies and participates in liquidity enhancement programs to achieve optimal trading results. |
Share this article
Comments
Most Recent
Find The Right Partners for
Your Trading Business
Sign up and join over 5,000 professional members who receive personalized news alerts, curated professional connections, and more for free!
Sign Up with LinkedIn
Create Your FREE Account
Get access to latest news, updates, real-time data, brokerage and trading firm insights and customized information feeds.
Binance has launched Pre-IPO perpetual futures contracts, providing early market exposure to high-profile private companies like SpaceX, democratising access to pre-public listing trading opportunities for eligible users.
Cantor, a global investment bank, has received approval from the Financial Services Regulatory Authority (FSRA) of ADGM to conduct regulated financial activities in Abu Dhabi, marking a significant expansion in the Middle East.
Curious about the latest Bitcoin price action? Discover if BTC/USD will keep dropping using daily chart analysis and a proven crypto trading strategy.
Empire FX has appointed Sahil Patel as Chief Operating Officer to lead its global operations and accelerate expansion across Africa, the Middle East, and Asia. Patel brings extensive experience from Pepperstone and IG Group to strengthen infrastructure and enhance client experience.
WTI dropped below $100 after reports suggested a US-Iran agreement could be getting closer, with Arab media outlet Al Hadath reporting that Pakistan’s army chief Asim Munir may visit Iran to announce…
Sui has announced gasless stablecoin transfers, a new protocol-level feature enabling users and businesses to send supported stablecoins without gas fees. Fireblocks has already integrated the solution, marking a significant step towards simplifying digital asset payments for institutional and retail users.
Discover what reverse copy trading is, explore social trader tools and copy trading platforms for online trade copying. Optimize your strategy with professional insights on reverse trading techniques.…
NVDA enters tonight's $5.7T print with a stacked deck against it — the bear case needs only one leg to break, the bull case needs all three to clear elevated whispers.
dxFeed has integrated Kalshi, a CFTC-regulated prediction market exchange, into its Event-Based Contracts Market Data Feed, offering real-time data on binary outcome markets.
MEXC reports a sharp increase in traditional finance futures trading, with AI semiconductor assets leading the surge. The platform highlights how crypto exchanges are becoming a preferred route for users to gain exposure to TradFi markets, offering zero fees and stablecoin settlement.
Bitget Wallet has integrated xStocks, expanding its tokenised equities and RWA offering to over 300 assets for its 90 million users. The move provides self-custodial access to tokenised stocks, ETFs, and commodities, alongside cryptocurrencies, with low fees and gasless execution.
MARKET REPORT UK jobs data adds to GBP uncertainty ahead of tomorrow's CPI To talk to us about your next trade, call 020 7778 7500 or hit the button below Email us USD falls for the first time…
Market drivers and catalysts Equities: US stocks were mixed, Europe rose on energy and de-escalation hopes, while Asia struggled with oil and yields. Volatility: VIX eases, bond yields ele…
LiquidityMatch LLC, the parent company of FXSpotStream, has launched RateStream LLC, a dedicated streaming solution for the Fixed Income markets that applies the commercial model that transformed FX trading over the past decade to one of the largest and most actively traded markets in the world.
Yes, a cloud-based trade copier can be significantly more flexible than a traditional VPS-based setup, especially for traders or signal providers managing multiple accounts across different platforms.…
Market drivers and catalysts Equities: US and European stocks fell as yields and oil rose, Asia weakened, with Korea’s chip rally hitting a wall. Currencies: The US dollar rallies broadly…
MARKET REPORT Sterling suffers worst week since November 2024 as political crisis deepens To talk to us about your next trade, call 020 7778 7500 or hit the button below Email us USD delivers i…
🇸🇬 Singapore doesn't do noise. Finance Magnates Singapore Summit 2026 was exactly that — concentrated, serious, and the kind of room where every conversation counts. The APAC market is a different b…
For years, self-managed super funds (SMSFs) have been heavily invested in shares, property, and cash. However, that is now changing as a growing number of Australian retirement investors are adding Bi…
Upcomers, a fast-growing prop trading firm, has partnered with cTrader to bring its clients a premium trading platform shaped around the way traders of all experience levels think, act and grow. …
Feed




























