Plus500 Review 2026: Honest Broker Analysis, Spreads, Regulation & Platform
We examine Plus500's spreads, regulatory standing, platform capabilities, and who it actually makes sense for in 2026.
This review takes an in-depth look at Plus500 — exploring its platform, products, and performance from an institutional and retail trader’s perspective.
Looking for a low-cost platform that’s purely focused on CFD trading? One that feels fast, clean, and has a great mobile app? Plus500 is likely already on your radar. They’ve been around since 2008, and they’ve grown into a massive, multi-asset company, even listing on the London Stock Exchange (FTSE 250 component, ticker: PLUS).
But here’s the thing: it’s not for everyone. If you’re a buy-and-hold stock investor, stop reading now. Plus500 is a specialist’s tool. It’s built for active traders, technical analysis enthusiasts, and anyone who wants a clean, no-fuss experience in the high-risk world of Contracts for Difference (CFDs) and, more recently, futures in select regions like the US.
Let’s be honest about what this platform is and, more importantly, what it isn’t.
1. First Impressions: Is Plus500 the Friendliest Shark in the Water?
I first stumbled upon Plus500 late one night, probably after watching a movie where someone made a million dollars on a rogue trade. Their ads are everywhere, promising CFD trading on a user-friendly platform and solid regulation. With a good amount of skepticism, I clicked through. However, I am not naieve and I understand that trading has its risks and there is no guarantee that one will be successful in their trading endeavors.
The first thing you notice is the calm. The website and app are visually clean. Big fonts, clear icons, and no confusing menus. They don’t shout at you with banners or complex data feeds. It whispers, "Welcome to the deep end. Don’t panic." This subtle confidence is key to their brand. They are regulated and publicly traded, which means their books are open, and their platform has stood the test of time (since 2008).
They were the first broker to offer a Bitcoin CFD back in 2013, which shows they adapt quickly to market trends. They also pride themselves on minimal ancillary costs—things like no market data fees, no routing fees, and no inactivity fees for the first few months.
Plus500: The Core Identity
🔹 What it is: A global provider of Contracts for Difference (CFDs) trading across multiple asset classes (Forex, Indices, Commodities, Shares, ETFs, Options, Cryptocurrencies).
🔹 Official Website: https://www.plus500.com/ (*80% of retail CFD accounts lose money)
2. Onboarding Odyssey: Getting Started—From Sceptic to Trader
I genuinely hate paperwork. My tolerance for verification processes is extremely low. I timed the Plus500 sign-up: from the first button click to a fully funded account, it took about 20 minutes.
The process is fast because it’s heavily automated. ID verification involves snapping a photo of your passport or ID and a proof of address (like a utility bill). Their system recognizes the documents quickly. When I paused my registration mid-way and switched from my phone to my laptop, my progress was saved perfectly. It's clear the system is designed to remove friction. They want you trading, not struggling with forms.
If you are genuinely new to trading, the most valuable part is the Demo Account.
Try Plus500 Free
CFDs · 2,800+ instruments
80% of retail accounts lose money
The Demo Account: An Absolute Must-Use
Image: Plus500 Web Trader – initial preview of the demo account. Source: www.liquidityfinder.com
The demo account isn't just a toy. It's a risk-free simulator.
🔹 It lets you set up a practice balance, usually up to $40,000 or the equivalent in your currency.
🔹 The Big Feature: You can reset the balance as many times as you want.
I used this feature heavily. I spent one weekend testing a wildly reckless, contrarian short strategy on the demo. It failed spectacularly. I wiped the balance clean, reset, and went back to testing a more sensible moving average crossover. This loop—test, fail, reset, learn—is priceless. If you are learning, the demo account is the single most important tool Plus500 offers.
3. User Experience Diaries: Web & Mobile Platforms in the Trenches
Open a Plus500 Account
CFDs · 2,800+ instruments
80% of retail accounts lose money
A trading platform has to be fast. If you’re looking at a live chart and spot a trade setup, you can’t afford lag. Plus500 excels here.
The Web Platform: Desktop Power
Image: Integrated economic calendar in Plus 500 Web Trader – data powered by Dow Jones, Source: www.liquidityfinder.com
My dashboard felt crisp, fast, and responsive. Navigation is simple: Trade, Portfolio, Funds. Everything else is secondary. The search bar is instantaneous.
As someone who tracks multiple assets (US tech stocks, major EUR/USD movements, and a few commodities), the multi-screen chart layouts are fantastic. You can lay out several charts—each with custom indicators and drawing tools—and save that workspace. This is a crucial feature for serious technical analysts. No bugs, no lag, and the dark mode switch is one click away.
The Mobile App: The Thumb-Reach Test
The mobile app is proof that good design can exist in finance. All critical actions (Buy/Sell, Close Position, View Charts) are within easy reach of your thumb at the bottom of the screen.
I put it to the ultimate real-world test: placing a highly leveraged trade on the Nasdaq 100 CFD while standing in a busy grocery queue. The process was intuitive. Opening the chart, setting the stop-loss, and executing a trade was very intuitive on the Plus500 CFD platform. The only issue is that the push notifications can be overwhelming if you track too many instruments, but that’s a user-setting problem, not a platform flaw.
4. Account Types, Demo Glory, and Real-World Readiness
Plus500 keeps its account structure mercifully simple. They stick to two main types for individual traders, and a mandatory demo account for everyone to start.
Table: Plus 500s account types, source: www.liquidityfinder.com
This simplicity is great. You don't get lost in "Silver," "Gold," and "Platinum" tiers. You’re either a standard trader (Retail) or a serious, qualified volume trader (Professional).
It's worth noting that these leverage caps aren't universal, they vary based on which regulator oversees your account. For a full breakdown, check out our comparison of CFD leverage limits by regulator.
5. Fees, Fine Print, and My Battle with Spreads
Let’s talk money. Every broker makes money. The trick is finding out where they hide it. With Plus500, they are generally transparent. Since they are a "commission-free" platform, their revenue is primarily generated from the spread.
What is a Spread? (The Simple Explanation)
The spread is the difference between the bid price (what you can sell the asset for) and the ask price (what you can buy the asset for).
🔹 If the price of Gold is $1,900.00 (Bid) and $1,900.05 (Ask), the spread is $0.05.
🔹 This $0.05 is the broker's cut. When you open a trade, you immediately start $0.05 in the red.
Plus500’s spreads are variable, meaning they change based on market liquidity and volatility. They are generally competitive, but rarely the absolute lowest in the industry.
Here is a breakdown of all fees you must watch out for:
Table: Plus 500s fee types/ review, source: www.liquidityfinder.com
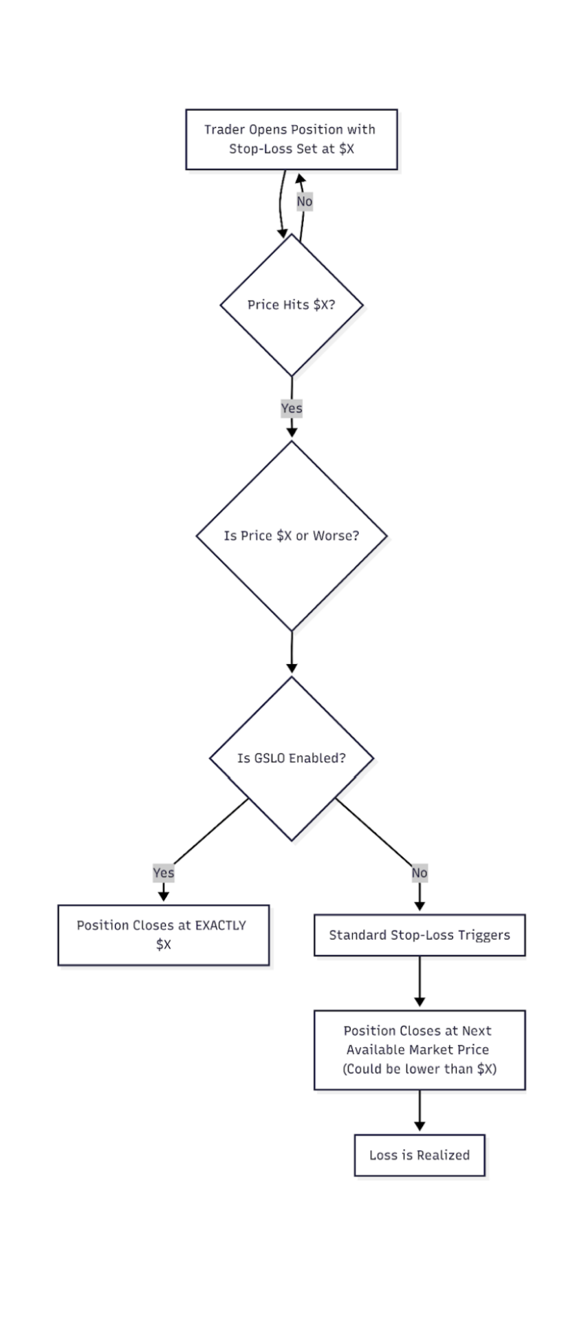
A Note on the GSLO: This is a crucial feature. Most stop-loss orders are not guaranteed. If the market "gaps" (jumps from one price to another without trading in between, like over a weekend), your standard stop-loss might execute at a much worse price. The GSLO prevents this, but you pay a slightly higher spread for the insurance. For beginners, use it.
6. Deposits, Withdrawals, and the Little Details That Matter
Moving money quickly is important. Plus500 offers excellent flexibility.
Deposits
- Methods: Credit/Debit Card (Visa/Mastercard), Bank Transfer, PayPal, Skrill, Apple/Google Pay (in supported regions).
- Speed: Cards and e-wallets are instant. Bank transfers take 1-3 business days.
- Minimum Deposit: Usually £100 (or equivalent). This is a bit steeper than some competitors like Trading 212, making it less accessible for ultra-small-scale dabblers.
Withdrawals
Withdrawals are free and straightforward, but they have their rules:
- Minimum Withdrawal: £50 for e-payments (PayPal, Skrill) and £100 for Bank Transfers.
- Processing Time: The process is 1–3 business days. My personal best was 7 hours for a PayPal withdrawal; my slowest was 5 working days for a wire transfer due to a bank holiday.
- AML Rule: You must generally withdraw funds back to the original source you used to deposit them. This is standard Anti-Money Laundering (AML) practice.
Pro Tip: Always double-check your bank details (especially the SWIFT/IBAN) when making wire transfers. A typo can delay your funds by a week.
7. Trading Tools: How I Learned to Love Charts (and Pick Fights with Indicators)
Image: Plus 500 – Web Trader, technical candlestick chart of S&P 500 with Supertrend and Volume Profile as active indicators, Source: www.liquidityfinder.com
The trading interface is where Plus500 truly earns its stripes, especially if you love technical analysis. They don't rely on third-party charting software; it's all built-in and feels incredibly fluid.
🔹 Indicators Galore: They boast over 100 technical indicators. You've got your basics (Moving Averages, RSI, MACD, Bollinger Bands) and the more complex ones (Ichimoku Cloud, Keltner Channels). This is a paradise for charting nerds.
🔹 Drawing Tools: Over 20 drawing tools, including arcs, Gann fans, Fibonacci retracements, trendlines, and custom text boxes.
🔹 Alerts System: You can set price alerts that ping your phone or desktop, which is essential for tracking moves without staring at the screen all day.
🔹 Advanced Orders: Stop-Loss, Take-Profit, Trailing Stop, and the aforementioned Guaranteed Stop-Loss Order (GSLO).
What’s Missing? Plus500 is a "lone wolf" platform. You will not find:
🔹 Social Trading/Copy Trading: No ability to copy other traders (unlike eToro).
🔹 Advanced Algorithmic Trading: No support for Expert Advisors (EAs) or integration with MetaTrader 4/5.
🔹 Economic Calendar Integration: The built-in calendar is functional but basic.
My “AHA!” Moment: I was tracking the 50-day and 200-day Exponential Moving Averages (EMAs) on an index CFD. I spotted the cross just as volume picked up. Because the platform was so quick and lag-free, I executed the trade instantly and caught the majority of the swing. The speed of the platform makes it ideal for fast execution.
8. The Markets Buffet: When Variety Isn't Always the Spice of Life
Plus500 offers an impressive, but specific, menu of assets. If it can be traded as a CFD, they likely have it.
Table: Assets/ instruments tradable on Plus 500 platform, source: www.liquidityfinder.com
The Critical Distinction: CFD Only
Plus500 is a CFD specialist. This means you are not buying the underlying asset. You are entering a contract with Plus500 based on the price movement.
🔹 CFD Pros: You can use leverage (magnifies gains, but also losses). You can easily short sell (speculate on a price fall).
🔹 CFD Cons: You never own the asset (no voting rights, no physical delivery). High risk due to leverage. You are trading with Plus500, not directly with the interbank market.
Point Blank: If you are a long-term "buy and hold" investor, you must use a platform that offers real stocks and ETFs (like Trading 212 Invest or eToro's real stock offering).
9. Safety, Regulation, and the (Genuine) Peace of Mind Test
When you are trading with leverage, safety is paramount. Plus500 has spent over a decade building a reputation for solid regulation, and this is where being a publicly listed company really matters.
Global Regulatory Oversight
Plus500 operates under multiple, top-tier financial regulators globally. They are not a fly-by-night operation.
Table: Regulatory oversight of the Plus 500 platform, source: www.liquidityfinder.com
Client Money Protection: The most important rule enforced by these regulators is the requirement to keep client money segregated. This means your trading funds are held in separate bank accounts from the company's operating funds. If Plus500 ever went bankrupt, your money is protected (usually up to a set limit, e.g., 20 000€ under CY's ICF").
Security Features I Appreciate
1) Two-Factor Authentication (2FA): You can (and should) set this up on login. Essential protection.
2) Account Timeout: The platform automatically logs you out after a period of inactivity.
3) Real-Time Monitoring: I once got a warning email after logging in via a VPN from a country I hadn’t used before. That proactive security is a big plus.
10. Education & Support: Help or Headache?
This area is a mixed bag, but one that has improved recently.
Education: Where You Still Need to Self-Study
Image: Plus 500s Trading Academy, webinars & market analysis, Source: www.liquidityfinder.com
Historically, Plus500's educational content was thin—a few basic videos and a product tutorial. It was their main letdown.
The Update (2025 Reality): They’ve given the Trading Academy a much-needed facelift.
🔹 The content is now broken down into practical videos and articles covering different strategies and tips.
🔹 It is less jargon-heavy.
🔹 They’ve partnered with institutions like The Corellian Academy to offer free trading webinars, which is a major step up. However, these are often delayed by a week before they are available for replay.
The Reality: While better, you still cannot rely solely on Plus500 for your trading education. You must supplement with external resources like YouTube deep-dives, specialized books, and finance blogs.
Customer Service: Chat is King
Image: Plus 500s initial chat support interface, Source: www.liquidityfinder.com
The Highs:
🔹 24/7 Live Chat: I have rarely waited more than 45 seconds to connect with an agent. For an urgent trade query, this speed is crucial.
🔹 Email Support: Replies are generally fast, often within 60 minutes.
🔹 WhatsApp/Social: They offer support via various channels, which shows accessibility.
The Lows:
🔸 No Phone Support: This is the biggest gap. Sometimes, complex withdrawal or technical issues are better solved by talking, but Plus500 forces you into the chat window.
🔸 Scripted Initial Replies: The first response sometimes feels robotic ("Have you tried clearing your cache?"). You often have to push slightly to get to a higher-level agent.
Final Verdict: If you are precise and succinct in describing your problem in the chat, you will get help quickly. If you prefer holding a person on the phone, look elsewhere.
11. Personal Trading Anecdotes: Joys, Mistakes, (and the 11:48 PM Panic)
I won’t sugarcoat it: you will lose money learning to trade. The platform makes the execution easy; it doesn’t make the strategy easy.
▪️ First Big Lesson (Humility): I overextended my leverage on a biotech stock CFD. It looked hot, I was greedy. A surprise clinical trial delay announcement overnight meant the stock gapped down. My standard stop-loss triggered at the new, much lower price. I lost 10% of my test account in one morning.
Lesson: Leverage cuts both ways. Always use GSLO on high-volatility events.
▪️ Greatest Rush: Nailing a double-levered trade on the S&P 500 index CFD, making a week’s pay in eight hours. It felt like outsmarting the market. (I took the money and immediately closed the position, resisting the urge to do another trade).
▪️ Largest Pitfall (The Sunk Cost Fallacy): I let one losing Forex trade fester, hoping it would turn around, telling myself it was "just for the learning." Real money, real regret. The compounding overnight funding fees made a bad trade worse.
Lesson: Cut your losses early. The market doesn't care about your hope.
Risk Management Flowchart
This is how a stop-loss order works, which is the cornerstone of survival on Plus500.
Image: Stop Loss Order Execution Flow - Plus500, source: www.liquidityfinder.com
12. Comparisons: Plus500 vs The Competition—What Actually Sets It Apart?
Plus500 is not alone. Its main rivals offer different value propositions. This table puts them head-to-head.
The Takeaway:
▪️ eToro wins on social trading and real stock ownership.
▪️ Trading 212 wins on access for beginners with its $1 minimum and real stock offering.
▪️ IG wins on overall market depth and product variety for institutional traders.
▪️ Plus500 wins on speed, ease-of-use, and purity of the CFD experience for the active, technical trader.
13. Who Should Absolutely Use Plus500? Who Should Absolutely Not?
Getting this right saves you time and money.
✅ You Should Use Plus500 If:
🔹 You are a dedicated Technical Analyst. You love charts, indicators, and drawing tools. Plus500's native charting suite is the best part of the platform.
🔹 You prioritize a seamless Mobile Experience. You need to be able to open, close, and monitor trades on your phone without lag or clutter.
🔹 You are a pure CFD Day or Swing Trader. Your goal is to potentially profit from price movements in the short-to-medium term using leverage.
🔹 You want zero confusion about commissions. The fee structure is simple: it’s all in the spread, period. (additional fees apply).
🔹 You value top-tier regulation and a publicly listed company. The security and regulatory oversight are non-negotiable for you.
❌ You Should Absolutely NOT Use Plus500 If:
🔸 You are a Buy-and-Hold Investor. You want to buy real shares/ETFs and hold them for years. You must go to a platform that offers actual ownership.
🔸 You want to Copy Trade. If you want to automatically follow what other successful traders are doing, you need eToro.
🔸 You rely on Phone Support. If a problem arises and you need to speak to a human, you'll be frustrated.
🔸 You need deep, structured education. If you are a total beginner needing 101 video series and live, interactive lessons, look at IG or specialized education platforms.
🔸 You are looking for MetaTrader 4/5 integration.
14. Hot Tips, Cold Lessons, and My Golden Rules for Surviving Plus500
Plus500 is a powerful car; you need to learn how to drive it responsibly. These are my survival rules.
▪️ The Demo Account is Non-Negotiable. Use it for a minimum of two weeks. Not just to learn the platform, but to track your own emotions when losing and winning.
▪️ Master the Trailing Stop. Don't just set a fixed stop-loss. A trailing stop automatically moves your stop-loss up as the price moves in your favor, locking in profits while still allowing room for growth.
▪️ Check Your Overnight Fees Daily. If you are swing trading, your overnight premium can silently erode your profits. Factor the cost into your strategy.
▪️ Set Up 2FA IMMEDIATELY. Seriously, do it now. Security Check is a necessary step to protect your funds.
Image: 2FA Security Setup Flowchart – Plus 500, source: www.liquidityfinder.com
1) Beware of Over-Trading. The platform is so easy to use and fast that it makes opening and closing trades dangerously simple. Every button click is an emotional decision. If you feel compelled to trade constantly, step away from the keyboard.
2) Calendar Reminders Save Cash. Don't forget the inactivity fee (usually £10/month after 3 months). If you are taking a break, set a reminder to log in and open/close a minimal trade to reset the clock.
15. Final Rant: My Unfiltered Verdict After Months of Use
To sum up: Plus500 is exactly what it is designed to be—an agile, high-performance CFD platform for the risk-aware and hands-on trader. It doesn't pretend to be an investment advisor or a social club.
Is it safe? Yes, as safe as any broker can be when backed by top-tier regulation (FCA, CySEC #250/14 etc.) and a listing on the LSE. Your funds are segregated.
Is it good? For active technical traders, the platform is fantastic. It’s fast, clean, and the charting is a joy to use.
Is it dangerous? Absolutely. The warnings you see everywhere—"80% of retail investor accounts lose money when trading CFDs with this provider. You should consider whether you can afford to take the high risk of losing your money"—are not melodrama; they are honest statistics. The power of leverage demands respect and strict risk management.
Would I recommend Plus500?
For the active day or swing trader who knows what a CFD is, understands leverage, and already has a solid technical analysis strategy—YES. It’s a robust, reliable partner.
For everyone else—the novice, the passive investor, the person looking to buy their first fractional share of Apple—NO. There are less adrenaline-packed, and much lower-risk, paths to building wealth.
I hope this has made you chuckle, nod, and—most of all—think twice and apply risk management before you dive in feet first. Happy trading, and don't forget: There's always another market open somewhere!
© 2025 All rights reserved. No information, nor financial advice related to online trading is offered through contact.
|
|
Author: Navneet Giri - Navneet is a professional quantitative trader with extensive experience in derivatives trading across major global exchanges and financial markets, including cryptocurrencies. He employs market-making strategies and participates in liquidity enhancement programs to achieve optimal trading results. |

